반응형
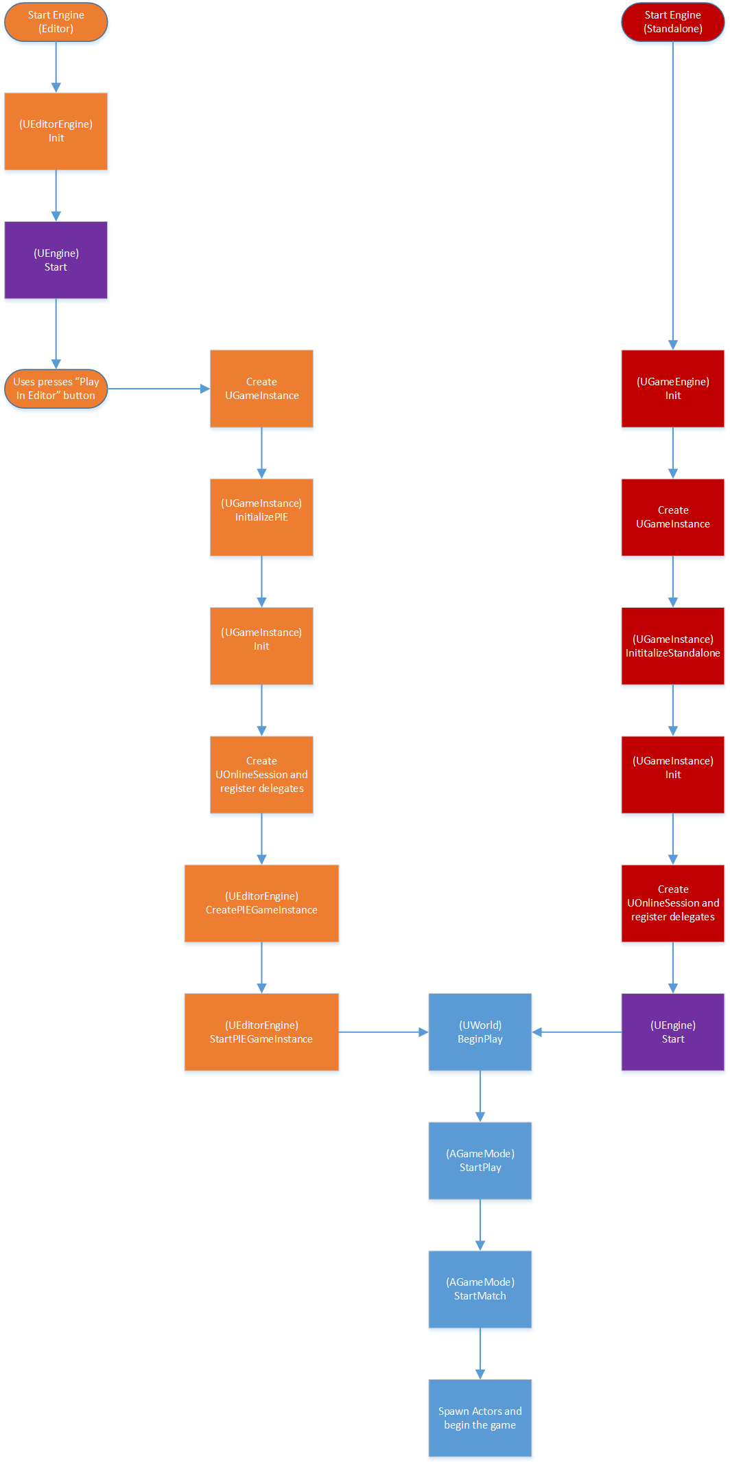
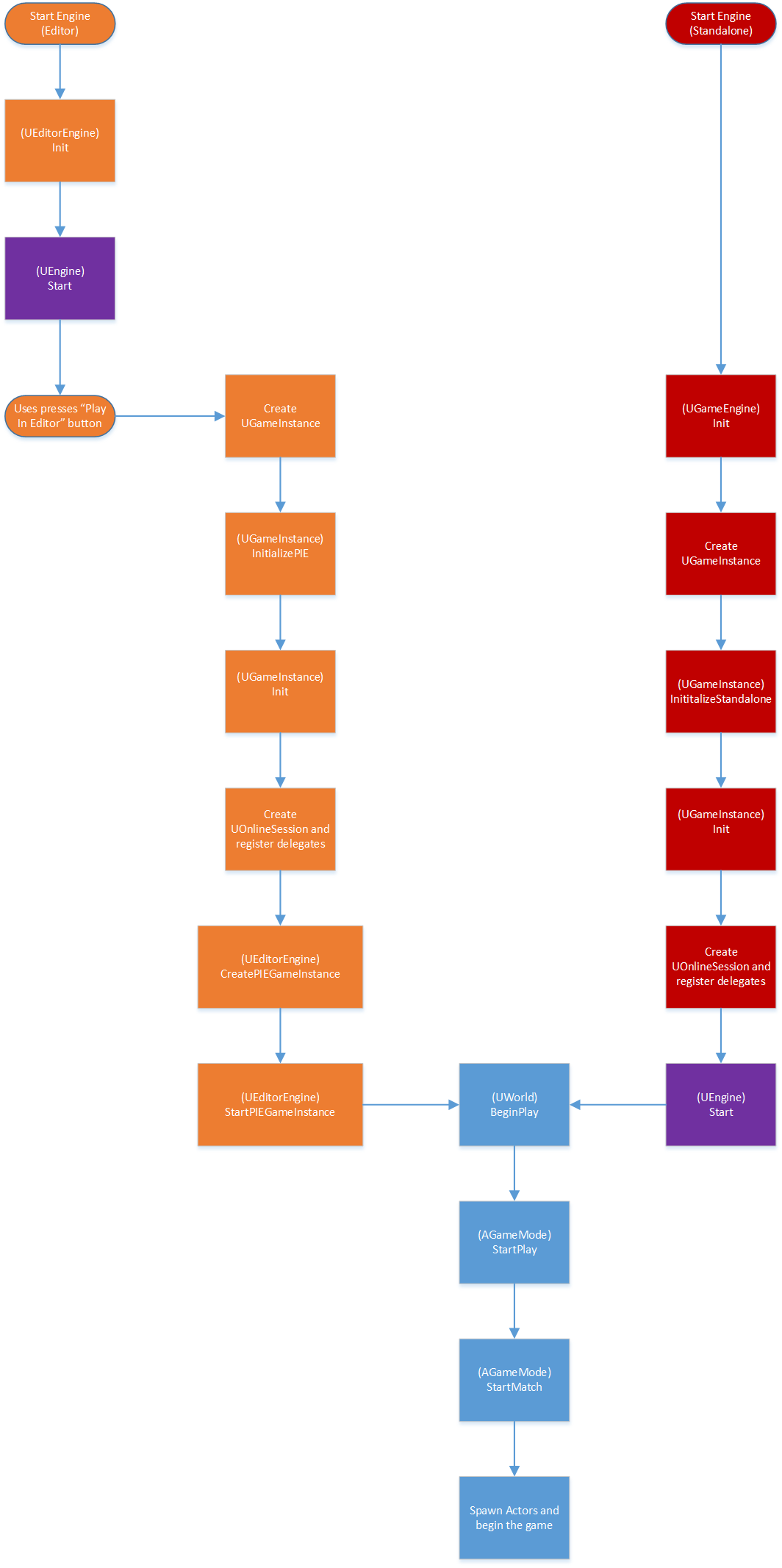
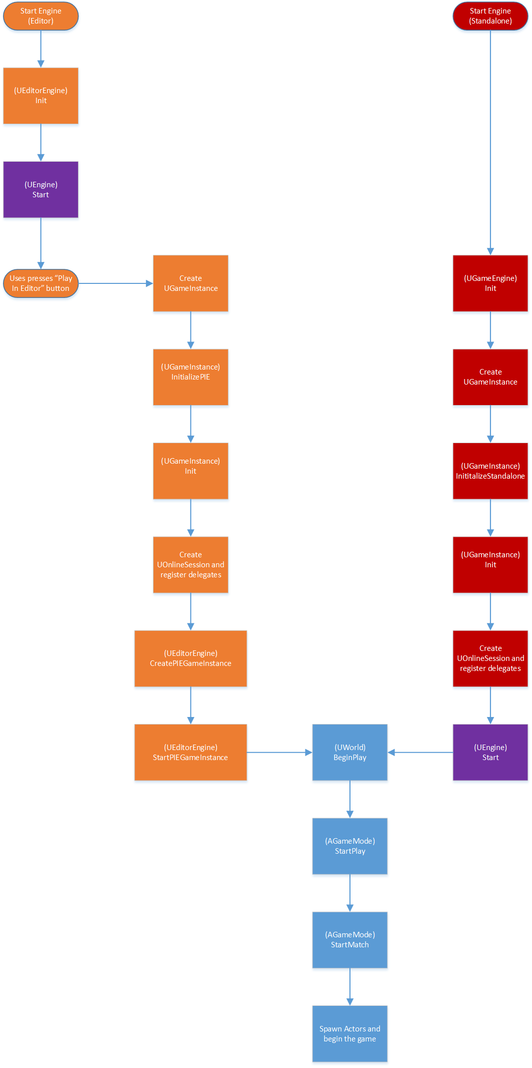
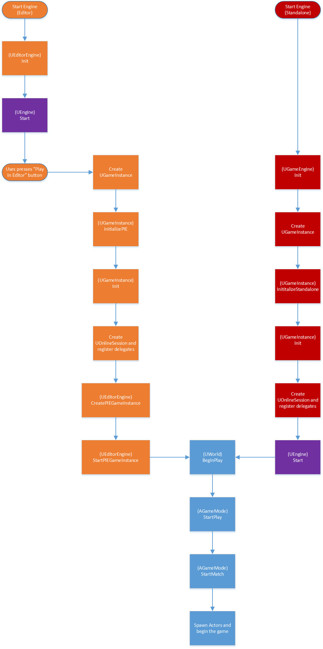
엔진 초기화 -> GameInstance 생성 및 초기화 -> 레벨 로드 -> 플레이 시작

Standalone과 Editor 모드 사이에 차이점이 있으며 일부 함수의 경우 호출되는 순서와 어떤 함수가 호출되는지가 다릅니다.
반응형
'게임 개발 > Unreal Engine 기본' 카테고리의 다른 글
| [UE] Unreal Egnine 쿠킹 By the Book, On the Fly (0) | 2023.03.20 |
|---|---|
| [UE] UGameInstanceSubsystem, ULocalPlayerSubsystem... (0) | 2022.12.19 |
| [UE4] UClass, UFunction, UProperty, UEnum UInterface 메타데이터 지정자 (0) | 2022.02.16 |
| [UE4] Assertion - DO_CHECK, DO_GUARD_SLOW, DO_ENSURE (0) | 2022.02.16 |
| [UE4] Assertion 이해하기 (0) | 2022.02.16 |